DESENVOLVIMENTO DE UM PLANO OPERATIVO NA FARMÁCIA BÁSICA: UM ESTUDO DE CASO EM UM MUNICÍPIO DO ESTADO DO TOCANTINS

  • Dafylla Kelly Silva Oliveira Prefeitura Municipal de Araguatins
  • Jaqueline Cibene Moreira Borges

Resumo

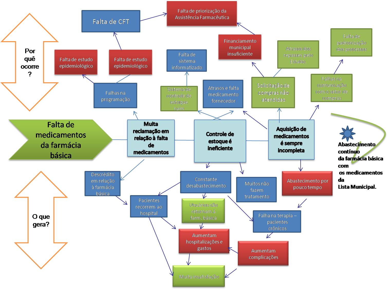
A assistência farmacêutica nos municípios brasileiros apresenta graves problemas de infraestrutura, logística e abastecimento de medicamentos. Este trabalho objetivou apontar estratégias para a identificação e a resolução de problemas na Farmácia Básica de um município do Tocantins. A pesquisa foi de caráter participativo, qualitativa e descritiva, sendo realizada no período de janeiro a setembro de 2012. Para alcance do objetivo foi realizada a construção de um Plano Operativo (PO) conforme a metodologia do Planejamento Estratégico Situacional (MATUS, 1993).  O processo de preparação para a realização do PO iniciou-se com a mobilização de diversos atores: agente comunitário de saúde, representante do Conselho Municipal de Saúde, técnico de enfermagem, assistente administrativo, enfermeiros das equipes de saúde da família e a diretora administrativa do Centro Municipal de Saúde, através de entrevistas individuais, seguidas de uma oficina em que se chegou à priorização de um problema que foi a falta de medicamentos. A etapa seguinte foi a explicação desse problema que resultou no desenho de uma rede explicativa denominada espinha de peixe, possibilitando a identificação dos nós críticos e, assim, a resolução do problema. As causas e as consequências identificadas na espinha de peixe revelaram quais ações necessitavam ser realizadas. No momento estratégico foi necessário analisar os problemas observando as restrições e as facilidades que interferiam no cumprimento do desenho normativo. Por fim, o momento tático-operacional em que foram elaborados indicadores e definidos prazos. O plano foi bem aceito pela equipe da Farmácia Básica e pela gestão, demonstrando ser uma importante ferramenta para implementação da assistência farmacêutica no município, tornando-se possível identificar melhorias significativas em relação ao problema priorizado.

Palavras-chave: Assistência farmacêutica. Farmácia básica. Falta de medicamentos. Planejamento Estratégico.

Biografia do Autor

Dafylla Kelly Silva Oliveira, Prefeitura Municipal de Araguatins
Farmacêutica, Especialista em Gestão em Saúde; em Farmacologia e Dispensação Farmacêutica; e em Gestão da Assistência Farmacêutica. Trabalha na Prefeitura Municipal de Araguatins-TO.
Publicado
2014-05-12
Como Citar
Oliveira, D. K. S., & Borges, J. C. M. (2014). DESENVOLVIMENTO DE UM PLANO OPERATIVO NA FARMÁCIA BÁSICA: UM ESTUDO DE CASO EM UM MUNICÍPIO DO ESTADO DO TOCANTINS. REVISTA CEREUS, 6(1), 92-104. Recuperado de https://ojs.unirg.edu.br/index.php/1/article/view/548
Seção
Artigos